DIY Umrah Visa Guide from Australia
This DIY Umrah visa guide is intended for informational purposes only. While every effort has been made to ensure the accuracy of the information provided, rules, regulations, and procedures related to Umrah may change. I strongly recommend verifying the latest guidelines and requirements with official sources or authorities before making any travel or pilgrimage arrangements. The author of this guide shall not be held responsible for any discrepancies or issues arising from the use of this content.
Table of Contents
Topics covered for Umrah / e-Visa Saudi Arabia
- Umrah journey map
- Visa application
- Vaccination requirement
- Air tickets and inter-city transportation
- Hotel bookings
- Medicines to carry
- Cash or card options
- Local city transport (Uber, Careem, taxis)
- Mobile SIM cards
- Umrah steps and helpful tips
- Ziyarat in Madinah
- Using the Nusuk app
- Tracking kids and elderly family members
- Staying cautious of professional beggars
- Bringing Zamzam water and dates to Australia
- Shopping tips
- Food and dining recommendations
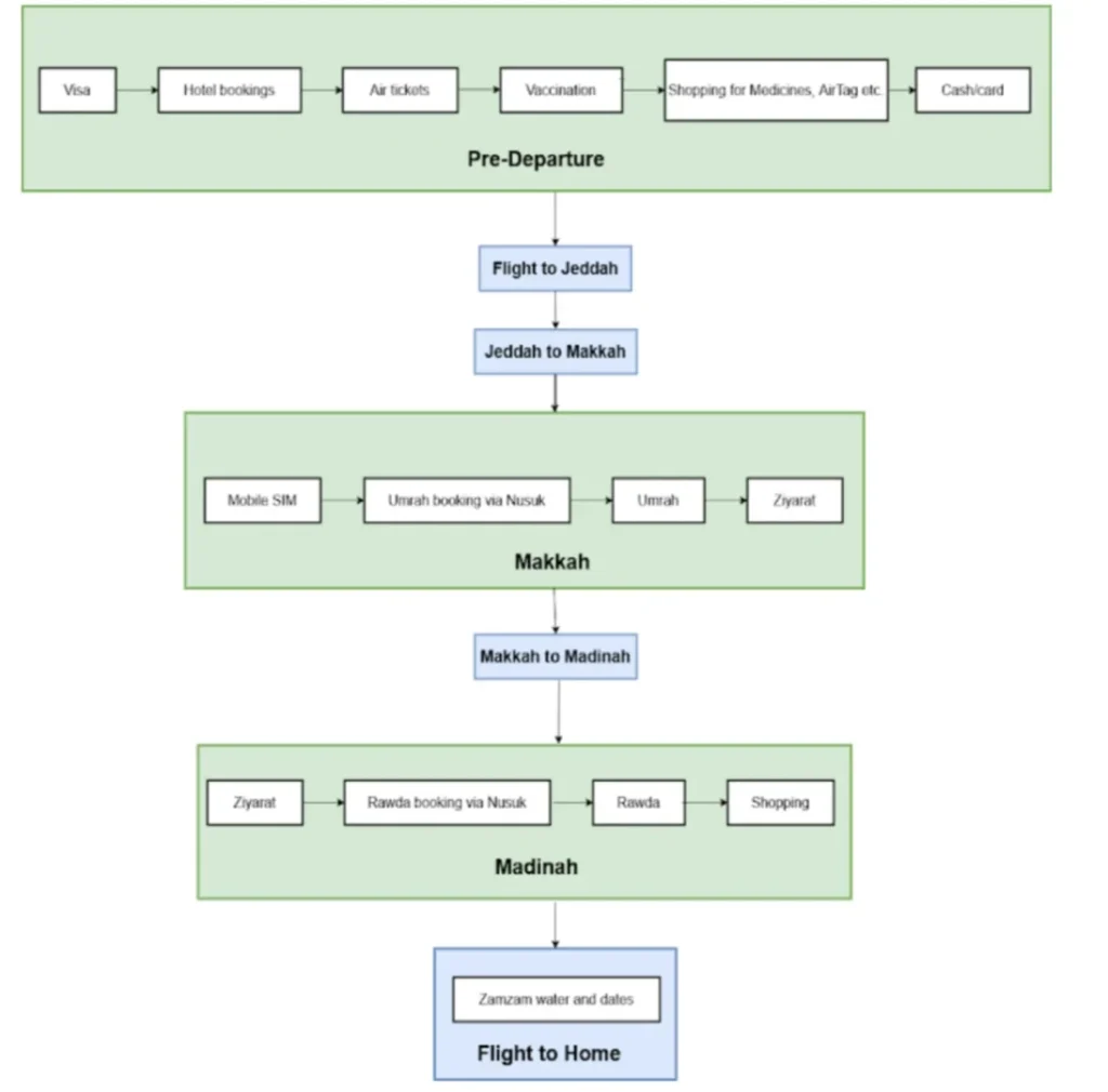
Umrah Journey Map
Visiting Makkah first to perform Umrah is recommended because Umrah is the core purpose of the journey and is best completed while you are physically and mentally fresh. Tawaf and sa‘i require energy and focus, which are easier at the start of the trip. Madinah is calmer and less demanding, making it a natural place to rest, reflect, and spiritually recharge afterward. This sequence also aligns well with travel logistics, as most flights arrive via Jeddah and ihram is not required in Madinah, allowing the journey to end in peace rather than exhaustion.

Visa application – DIY Umrah Visa Guide
- Passport holders from e-visa-eligible countries can apply for either an Umrah visa or a visitor e-visa. Both options allow you to perform Umrah.
- I chose the visitor e-visa because it is valid for one year and allows multiple entries, which suited my travel plans as I was visiting multiple cities within Saudi Arabia.
- Travellers whose passport country is not eligible for e-visa must apply for an Umrah visa through an authorised travel agent.
- You can apply for the visitor e-visa here:
https://www.visitsaudi.com/en/plan-your-trip/visa-regulations
When applying, simply select your passport country from the nationality drop-down menu.
When applying, simply select your passport country from the nationality drop-down menu.
- Click Apply Now, create an account, and provide all the required information. Pay close attention to the photo requirements. You can use online tools to adjust the background to white and modify the resolution if needed.
- Picture background change tool: https://www.photoroom.com/tools/white-background
- Picture 200×200 W and H converter: https://webupon.com/blog/200x200_pixel-image-converter/
- You don’t need professionally taken photos as long as you follow the guidelines. For one of my kids, I even took a screenshot from a video because that was the only moment she wasn’t laughing or making funny faces!
- On average, it took just 3 minutes for the e-visa to arrive via email. However, for one of my kids, it took about 8 hours since they needed to verify a few things manually.
- Keep a copy of the e-visa on your mobile. You’ll need to present it when getting a SIM, traveling between cities, etc., so make sure it’s easily accessible. I also carried hard copies, but I used the soft copy on my phone almost everywhere.
Vaccination/Health requirements
- Please check this link to review the health requirements for those that plan to perform Umrah in 2026.
- Seasonal Influenza: Although not mandatory, but recommended for individuals at increased risk of severe influenza, including pregnant women, children under 5 years old, the elderly, and those with underlying health conditions such as HIV/AIDS, asthma, or chronic heart or lung diseases.
- Travellers from Developing / High-Risk Countries: Additional health requirements (e.g. polio or yellow fever vaccination) may apply depending on country of origin.
- Official Saudi source (always check for latest updates):
Air tickets and inter-city transportation
- I used Skyscanner to find tickets. Try experimenting with different dates to see if there’s a significant price difference. Tickets are usually more expensive if you’re flying on weekends or opting for fewer layovers. I also obtained a quote from a travel agent in Sydney, but Skyscanner turned out to be cheaper.
- I recommend starting your journey in Makkah and then traveling to Madinah. Since Makkah involves more physical activity (e.g., performing Tawaf), it’s ideal to end your journey in Madinah, where you can relax before flying back to your country.
- You can either:
- Book a return ticket to/from the same city (e.g., Jeddah) or
- Fly into Jeddah and return from Madinah.
- Check which option suits your comfort and budget. I chose the second option.
- Travel from Jeddah airport to Makkah hotel
From Jeddah airport, you can take a taxi or use Uber/Careem to reach your hotel in Makkah. My preference was Uber/Careem as they were significantly cheaper.
- A 7-seater van cost me 230 SAR.
- If you can fit your luggage in a small 5-seater car, the cost should be under 200 SAR—don’t pay more than that.
- Your existing Uber/Careem account will work in Saudi Arabia, and the fare will be charged in AUD at the equivalent SAR rate.
- Travel from Makkah to Madinah hotel
- A 7-seater van typically costs around 500 SAR. I negotiated a rate of 450 SAR.
- A Pakistani driver, Salman, agreed to charge 400 SAR for a 7-seater—a great deal that’s hard to beat. For a smaller 4-seater car, the fare will be less.
- The drive is 4-4.5 hours, mostly on a smooth motorway, making it a very relaxing journey.
- Pakistani Driver Contact:
Salman:[Number removed to comply with the rules of the groups where this document is shared. Please message me directly, and I will provide it to you.]
He can also take you on Ziarat visits in Madinah (details in a later section).
Hotel bookings
- I used Booking.com and a Pakistani agent to book hotels.
- Makkah Hotel:
Depending on your budget, you can choose a hotel within walking distance of the Haram (which could be very expensive) or a bit farther away with free shuttle service. - I booked Voco through a Pakistani agent for 145 SAR per night. For the same dates, Booking.com quoted prices between 400-500 SAR. The rooms are standard-sized with 4 single beds, making it suitable for 4 adults or a mix of adults and kids.
- Voco is a very nice hotel with all the essential facilities at an excellent price. It is new and well-maintained.
- Voco to Haram shuttle: One shuttle, a 10-minute drive, runs every 30 minutes, 24/7.
- Haram to Voco shuttle: Two shuttles, which can take 20-30 minutes depending on the time.
- Please note that hotel prices vary depending on demand and the season. December and January tend to be more expensive.
- Pakistani Agent:
Tayyab: [Number removed to comply with the rules of the groups where this document is shared. Please message me directly, and I will provide it to you.] - Madinah Hotel:
- I booked Deyar al Eiman via Booking.com. It’s just a 1-minute walk to gate 326 of Masjid-e-Nabawi (on the Northern Courtyard side), which is very convenient for elderly people. As soon as you enter the Masjid, you can join the Jamat.
- Be cautious when booking hotels. While some may claim to be near certain gates, you may end up having to walk a long distance to join the Jamat (you must be before the Imam). Hotels near the Southern Courtyard might be cheaper, but you’ll have to walk farther to find a spot for Salah.
- The Booking.com fee per night was around 400 SAR. However, I booked the room through the ShopBack website and received 12% cashback (essentially a discount).
Map below for reference.
Medicines to carry during Umrah Journey
- Falling sick during Umrah is quite common due to the large crowds and shared spaces. In our group of 6 adults and 3 kids, every one of us fell ill at some point. Many others have shared similar experiences of severe illnesses during their trip or after returning home.
- While the management and cleaners, in both mosques, maintain an excellent level of cleanliness, hygiene among visitors can sometimes be a concern. Unfortunately, some individuals fail to cover their nose or mouth when coughing or sneezing, and spitting in public areas is a recurring issue.
To safeguard your health, it’s essential to carry the following items:
- Painkillers and Anti-inflammatory Medicines: Bring multiple packs of 2–3 different types (e.g., ibuprofen, Panadol, paracetamol) to manage fever and body aches.
- Throat Lozenges: Pack Strepsils or menthol tablets for sore throats.
- Face Masks: Bring a sufficient supply of N-95 masks to protect against airborne illnesses.
- Prescribed Antibiotics: Carry a well-suited antibiotic prescribed by your doctor for emergencies.
- Hand Sanitizers & Cleaning Wipes: Essential for maintaining personal hygiene, especially after touching shared surfaces.
By taking these precautions, you can minimize the risk of illness and stay focused on your spiritual journey.
Cash or card options
- I took AUD (cash) and converted it to SAR in Saudi Arabia, where I received better exchange rates.
- I used cash for most transactions, except for Uber/Careem, which used a stored card in the app, and I was charged in AUD, equivalent to the SAR amount displayed in the app.
- Your credit card should work in Saudi Arabia, but be mindful of potential currency conversion fees.
Local city transport (Uber, Careem, taxis)
- Uber/Careem will be significantly cheaper than regular taxis or private taxis (which don’t have a taxi sign).
- Tip: Before using a private taxi (no taxi sign, no meter), get a price estimate from Uber/Careem. Then, try to negotiate the price with the private taxi drivers, who are commonly found near popular locations. Keep in mind that Uber/Careem may take up to 15 minutes during peak hours. You can show the estimated fare from Uber/Careem to the private taxi driver and negotiate. It’s fine to pay a few SAR more than the Uber price, but not by much.
- Avoid taxis with meters, as the driver may take a longer route for various reasons (such as road blockages) and you will be charged a lot.
Mobile SIM cards
- Avoid buying a SIM card from the airports, as they tend to offer expensive plans. Instead, you’ll find booths near the Haram in both Makkah and Madinah, where you can purchase a SIM card for 7, 14, or more days.
- I bought a Zain SIM for 39 SAR, which was valid for 14 days and included 5GB of data (with some voice call limits). I was happy with the service.
- Also, keep a digital copy of your e-visa on your phone, as you will be asked to present it.
Umrah steps and helpful tips
There is plenty of helpful material on the internet. I mainly used the following three links:
- Video 1 (very helpful and concise): https://youtu.be/J0sP6AxXuUo?si=cLcNQEyJoOLQGmwp
- Video 2: https://youtu.be/z4OkHqu1KsA?si=EuCcEFTltbah1IFQ
- PDF Link 3 – for all du’as: Download here
- You can open this file on your mobile and read the du’as during Tawaf/Sai. You can even join a large group and repeat the du’as after them.
- Ihram Guide (easy to follow and didn’t give me any trouble): https://youtube.com/shorts/fFIMnb0blIk?si=y4Jwf6oshUYXyF12
- Cutting Hair (Halq or Taqsir) for Men:
- Exit through the Marwa door, head toward the Clock Tower, and go to the basement where you will find barber shops. You may also encounter people promoting their barber shops as soon as you exit the Marwa door. The charge is approximately 10 SAR. If you opt for the barbers near the mosque, the rate is around 20 SAR.
- Please do not cut each other’s hair near the Marwa gate, as this creates a mess on the Masjid grounds, which is highly disrespectful, unsafe, and unhygienic.
Ziyarat in Medina
- We booked a 7-seater from this Pakistani driver, who is very knowledgeable and a good person. He charged us 160 SAR, and the total duration was about 4-5 hours. He gave us plenty of time to perform Nafals in different mosques, etc.
- Driver Details:
Salman: [Number removed to comply with the rules of the groups where this document is shared. Please message me directly, and I will provide it to you.] - Ziarat List: brief description about the places in this link
| Masjid Sheikhain | Masijd Istraha | Shuhdah Ouhad | |
| Beiry Usman | Masjid Qiblatain | Ghazwah Khandak | Ahlay Bait |
| Masjid Jummah | Midany Istqbal | Masjid Quba | Khaky Shifa |
| Beiry Ghars | Sulman Farsi Garden |
The tour ended at a dates wholesale shop, where we bought dates at great rates.
- Additional Visits from Haram to Masjid-e-Quba:
You can either walk to Masjid-e-Quba (3.5 km) or take an electric cart (10 SAR per person) near Masjid-e-Ghamama. The kids really enjoyed the cart ride. You will find shops on both sides of the Quba walkway offering quality items at affordable prices. It’s a good idea to shop here for better deals compared to shops near Haram.
- Sahl ibn Hunayf reported: The Messenger of Allah, peace and blessings be upon him, said, “Whoever purifies himself in his house, then comes to the mosque of Quba and prays in it, he will have a reward like the Umrah pilgrimage.”
Using the Nusuk app
iPhone Link: Nusuk App
Android Link: Nusuk App
- Umrah Permit:
Nobody checks the Umrah permit, but if you obtain it, you can receive a certificate of completion in the app after performing Umrah. - Noble Rawda Permit:
This permit is essential. You can only visit Noble Rawda once a year, and they will check your permit on your phone. Anyone above 5 years old needs a separate slot, so if you’re traveling with kids above 5, make sure to book a slot for them on a different device/tablet, as only one slot per person can be booked per device.
Some Clarity: DIY Umrah Visa Guide
- You need a permit to visit Riaz ul Jannah (Garden of Paradise), also called Noble Rawda, which is the area between the Prophet’s Minbar (pulpit) and his house (now his grave). It is regarded as the most auspicious place inside the Masjid, and you can perform Nafl prayers there. The Prophet (peace be upon him) used to walk along this path from his house (Hujra) to the Minbar.
- You do not need a permit to visit the grave of the Prophet (PBUH), also known as Rawda Rasool.
Keep an eye on open slots and book as soon as they become available in the app. I believe the slots open a week before the intended date.
Tracking kids and elderly family members
- I used an Apple AirTag to locate my mum in the crowded Masjid-e-Nabawi. She didn’t have a phone with her, but I had placed an AirTag in her bag. The device worked perfectly and pinpointed her location within a meter.
- For iPhone users, an Apple AirTag ($29 usd) is a worthwhile investment, while Android users can opt for a Samsung SmartTag ($29 usd). Placing these tags in the bags of children or elderly family members can be incredibly helpful, as both mosques are almost always packed.
- Old school paper and pen method: alternatively, write your contact number (Saudi number), hotel address, and room number on a piece of paper and place it in the bags of your elderly family members. Make sure they understand they can ask others for help to call you if they get lost. I used this method to locate my mum in Makkah as well.
Me tracking my mum via apple airtag in Masjid-e-Nabwi 🙂
Staying cautious of professional beggars
- In both Makkah and Madinah, you may encounter professional beggars both inside the mosques (including in the Mataf area, sometimes wearing Ihram) and outside.
- They may approach you, sit next to you, greet you with Salam, ask where you are from, and then share a story such as not having money to travel back or lacking food. These are often professional beggars. It is prohibited to entertain or give to beggars inside the mosque.
Bringing Zamzam water and dates to Australia
- Declare any items you bring, such as dates or water, on the yellow customs declaration form (applies to Australia). I declared my items, and border security asked a few questions before allowing us to proceed without opening our bags. Travelers from other nationalities should verify their own country’s customs regulations.
- Each person (aged 3 years or older) is allowed to check in a maximum of 5 liters of Zamzam water, free of charge, in addition to their existing baggage allowance. The water must be purchased from the Zamzam Water Company at the airport, securely wrapped, and packaged.
- The cost of Zamzam water is 12.5 SAR per 5 liters bottle. I purchased mine at Madinah airport.
- I also brought around 5-6 kg of dates.
Shopping tips
- Avoid buying items from shops near the Haram (in Makkah or Madinah), as they tend to be more expensive. Instead, explore shops located farther away, where you can find quality items at better prices since these shops usually have lower rental costs.
- In Madinah, shops on the southern side of Masjid-e-Nabawi and along the Quba walkway are generally cheaper than those on the northern side. Similar items can cost 20-30% less in these areas.
- Always negotiate prices—many vendors are open to bargaining. I was able to negotiate discounts of 50% or more in some cases.
Food and dining recommendations
- Al-Romansiah: A great place for delicious Mandi that is both economical and offers good seating. You will find this restaurant in Makkah and Madinah.
- Shawayah Biladi (Madinah): My favorite spot for Mandi and rice. I visited three times! It’s very close to Haram, and an Uber or Careem ride costs around 12-15 SAR.
- Albaik: In my humble opinion, Albaik is overrated. I find Broaster in Australia to be better in comparison.
- Pakistani Restaurants:
You’ll find Pakistani restaurants along Ibrahim Khalil Road in Makkah and near Masjid-e-Nabawi in Madinah. These are excellent budget-friendly options, especially for those looking to save money. However, be cautious, as most of their dishes tend to be very spicy.